Busan Foods Case Study


banner

Project Overview


The Product

Mobile app for Busan Foods Rewards Program

Project Duration

June 1, 2021-June 17, 2021

The Problem

Busan Foods is a local eatery who needs a way for rewards members to manage their rewards account conveniently and easily redeem offers. Busan Foods would also like to implement the use of QR Codes for rewards points.

The Goal

The goal of this project was to create an app for Busan Foods that will let users manage their rewards points which will affect members and non-members positively by streamlining access to points and offers. The effectiveness of this will be measured by tracking point usage and new member sign up after launch.

My Role

UX/UI Designer & Researcher

Responsibilities

User research via interviews, wireframing, prototyping, and mock-up creation.

User Research Summary

For this project interviews were conducted on users between the ages of 24 and 40 that use the Busan Foods desktop website to manage their rewards account. The initial assumption prior to the research conducted was that users would be generally happy with using the desktop website for rewards points. This was assumed because rewards points are printed on receipts from Busan Foods and also sent via email. The research showed that although the website was fine users wanted to quickly add the codes as they received them because they would either discard the codes or leave them on the dining table.

Persona 1

persona

Persona 2

persona

Persona 3

persona

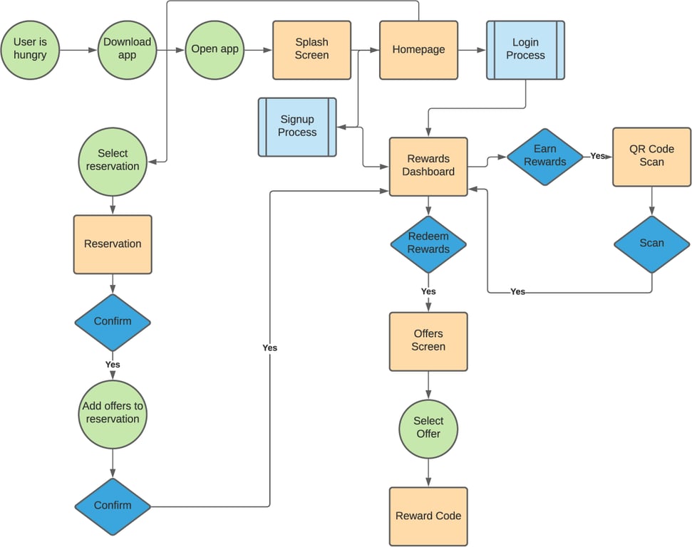
User Flow

For the user flow it was important to Busan Foods to keep things simple. The goal was to keep steps for accessing rewards and offers as simple as possible flow chart

Paper Wire Frames

The goal was to empathize with the users needs and keywords "quick" and "easy". The thought proccess was to always make it easy for the user to go back if needed and have access to key points of interest like rewards and offers at all times.

low fidelity wireframes

High Fidelity Wireframes

high fidelity wireframes

Design

In the design I followed the brand style guide to keep with Busan Foods branding and created a simple design to monitor rewards points. app design

Mock-Up

app design

Conclusion

For this design I empathized with the user to address their frustrations and achieve Busan Foods goal of having an app that would streamline the user experience and address the use of QR Codes for point redemption. In order to do that I had to conduct research to uncover user needs and while listening to business requirement to achieve balance between the two. Adding a QR code scanner to the app increased the speed in which users can add points and addressed the concern of Busan Foods.

Reflection

During the development of this project I had a chance to put myself in the shoes of the user, to feel what they felt. Being able to talk to users for my research interviews helped me to uncover obvious and not obvious issues to create a solution. For instance, for myself using a coupon/promo/discount is no big deal. That is not always the case for everyone for whatever personal reasons they may have. Creating the ability to add offers to reservations could help alleviate that anxiety for a rewards member using the app.
In the future I would like to conduct different types of research to uncover the needs of the user on a deeper level and I would like to create something that could address many accessibility issues while creating a good experience for clients and users.

Thank you for taking the time to review my case study. I hope to work with you in the future or have you use something I designed one day!